以用戶價值為核心,為客戶提供不同場景的解決方案,思必拓將于11月15日盛裝亮相IOTE?2022第十八屆國際物聯網展,作為業內知名大型展會登場參展商,思必拓將為您帶來更多亮眼的新技術、新產品、新方案。

11月15日-17日,IOTE?2022第十八屆國際物聯網展-深圳站
一、展會介紹:
展會名稱:IOTE 2022第十八屆國際物聯網展·深圳站
展會時間:2022年10月15-17日
展會地點:深圳國際會展中心(寶安)
展會即將拉開帷幕
內容搶先了解
二、特裝展臺——北京思必拓科技有限公司

展位號:A26
展位類型:特裝144m2
三、參展展品——全系列展品同臺亮相
條碼掃描、RFID、特種裝備、工業平板、5G系列等,近50種型號上百臺機器,全系列產品同臺登場,可滿足企業多場景智能覆蓋需求。

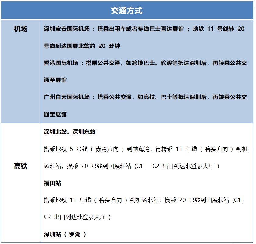
四、參展流程——入場時間&交通



展會日期:2022 年 11 月 15 日 - 17 日
展會地點:深圳市寶安區福海街道展城路 1 號
展館名稱:深圳國際會展中心
相關提醒
(一)應防疫需求,各有意參展人員需持24小時核酸證明。
展會即將開啟
我們在A26展臺等您到來!
END









































